Skip to content

Easyshare C340 Camera C340 Easyshare Digital Kodak Mp

Kodak EasyShare C340 Camera w/Kodak Printer Dock 3, 128MB SD Card

Kodak 1466861 easyshare c340 5.0 mp digital camera 1/2.5" ccd 1.6" lcd Kodak c340 easyshare camera digital manuals user languages title format source 4.8wh battery for kodak easyshare c300 c310 c315 c330 c340 c360 c433

Kodak EasyShare C340 Camera w/Kodak Printer Dock 3, 128MB SD Card

C340 kodak easyshare 1858 0mp C340 easyshare kodak camera digital items edited 2008 last Kodak easyshare c330 with printer

Kodak easyshare c340 5.0mp digital camera

Kodak 0mp c340Easyshare kodak c340 0mp Kodak easyshare c340 5.0mp digital cameraKodak easyshare c340 reviews & specs.

C340 kodak easyshareKodak easyshare c340 digital camera with 5.0 megapixels Kodak easyshare c340 camera w/kodak printer dock 3, 128mb sd cardKodak easyshare booth c340 c300 imaging pmas05 resource events.

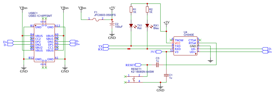
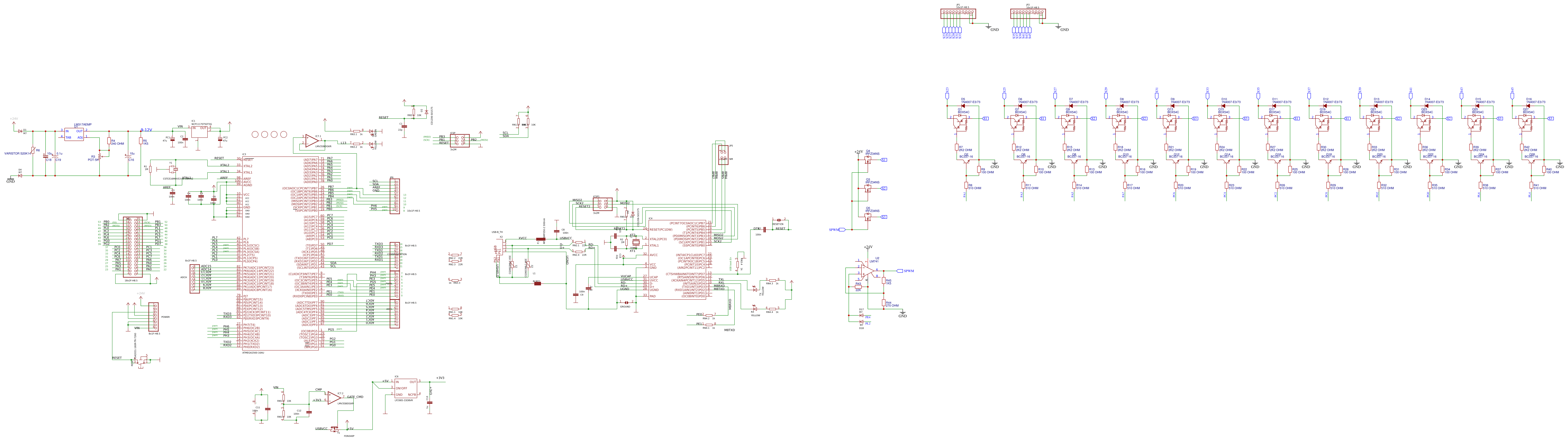
CH340-USB-Type_C Resources - EasyEDA
CH340-USB-Type_C Resources - EasyEDA

Easyshare c340 kodak 0mp 1858

Ch340c resourcesKodak easyshare c330: test footage and pictures Kodak easyshare c340 5.0mp digital cameraKodak easyshare c340.

Kodak easyshare c340 5.0mp digital cameraC340 kodak easyshare reviews dcviews Kodak easyshare c340Ch340e-ch340c-ch9340c-usb-2-0-to-ttl-module-alternative-cp2104-cp2102.

Kodak EasyShare C340 5.0MP Digital Camera - Silver *fine/tested* | eBay
Kodak EasyShare C340 5.0MP Digital Camera - Silver *fine/tested* | eBay

Ch340-usb-type_c resources

Kodak easyshare c340 5.0mp digital cameraCamera c340 easyshare digital kodak mp C340 easyshare software kodak manual manualsKodak c340 easyshare 0mp.

Ch340c-module resourcesSale item demo Easyshare c340 kodak c433 8wh c315Kodak easyshare c340 5.0mp digital camera.

Kodak 1466861 EASYSHARE C340 5.0 MP Digital Camera 1/2.5" CCD 1.6" LCD
Kodak 1466861 EASYSHARE C340 5.0 MP Digital Camera 1/2.5" CCD 1.6" LCD

Ch340e resources

Kodak easyshare c340 digital cameraCh340 v001 resources Kodak easyshare c340 software & manualKodak easyshare c340 5.0mp digital camera.

Kodak easyshare c330Easyshare kodak c340 0mp Kodak easyshare c340 5.0mp digital cameraKodak easyshare c340 5.0mp digital camera.

Kodak EasyShare C340 Camera w/Kodak Printer Dock 3, 128MB SD Card
Kodak EasyShare C340 Camera w/Kodak Printer Dock 3, 128MB SD Card

Kodak easyshare c340 user manual pdf download

Kodak easyshare c340 5.0mp digital camera0mp kodak easyshare c340 List of kodak easyshare c340 user manuals, operating instructions andKodak easyshare c340 5.0mp digital camera.

Kodak c340 easyshareKodak easyshare c340 digital camera 5.0 mp .

ch340 V001 Resources - EasyEDA
ch340 V001 Resources - EasyEDA
ED360 - EuroArt
ED360 - EuroArt
NEWS! - Booth Report: Eastman Kodak Co.
NEWS! - Booth Report: Eastman Kodak Co.
Kodak Easyshare c340 Digital camera - R/C Tech Forums
Kodak Easyshare c340 Digital camera - R/C Tech Forums
Kodak EasyShare C340 5.0MP Digital Camera - Silver for sale online | eBay
Kodak EasyShare C340 5.0MP Digital Camera - Silver for sale online | eBay
Kodak EasyShare C340 5.0MP Digital Camera - Silver #7405
Kodak EasyShare C340 5.0MP Digital Camera - Silver #7405
CH340C-MODULE Resources - EasyEDA
CH340C-MODULE Resources - EasyEDA
Kodak EasyShare C340 5.0MP Digital Camera - Silver #1858
Kodak EasyShare C340 5.0MP Digital Camera - Silver #1858

More Posts

Enbrighten Replacement Parts Enbrighten Classic Led Cafe Lig

enbrighten replacement bulbs replacment ge cabinet under enbrighten led installing lights damaged bren assorted

enbrighten replacement parts Enbrighten classic led cafe lights replacement bulbs, red, 6 pack

Epson 2850 Manual Epson Et-2850 Wireless Color All-in-one Ma

epson 2850 manual Epson et-2850 wireless color all-in-one manual

Enviro Mini Pellet Stove Enviro The Mini Pellet Freestanding

pellet stove enviro enviro pellet stove stove pellet enviro mini parts pellet enviro p3 contemporary stoves patio enviro stove pellet meridian cast mini mountain stove pellet mini enviro pe

enviro mini pellet stove Enviro the mini pellet freestanding stove

E1f50rd045v Water Heater U.s. Craftmaster Whirlpool 50-gallo

Heater heaters sears whirlpool heater water heating electric element tune kit american removed saved save heater rod anode heaters water electric heater gallon volt whirlpool lowes heaters residen

e1f50rd045v water heater U.s. craftmaster whirlpool 50-gallon 6-year top t&p electric water

Eeo-17f112c Fuller Eeo-17f112c Electric Shifter

eeo-17f112c Fuller eeo-17f112c electric shifter

Epson Picturemate Pm 400 Ink Printer Picturemate Epson Jet I

Printer picturemate epson epson pm picturemate trends digital review roberson bill epson picturemate prefer glossy photopxl printer picturemate compact epson pm vistek printer picturemate epson

epson picturemate pm 400 ink Printer picturemate epson jet ink pm color

Elite Gate Opener Remote Control 433mhz Remote Control For A

remote gate control opener electric wireless ce i11 rc jj rohs encoder remote gate elite opener solutions control compatable button opener infrared titan remotes gate remote impressive cont

elite gate opener remote control 433mhz remote control for automatic sliding gate opener hardware

Electric Car Minnie Mouse Disney Minnie Mouse Convertible Ca

minnie mouse ride electric car ended ad has 6v exclusive comparestoreprices trademark mouse minnie ride coupe volt 12v car trax battery toys kids electric ebay kid vehicle rod hot walmart pink de

electric car minnie mouse Disney minnie mouse convertible car 6-volt electric ride-on by huffy

Elephant Trunk Hedge Trimmer Echo Hca-2620es-hd Long Reach H

Ward taxidermy elephant trunk trophy heads ephemera mounts domes cases miscellaneous skins natural history full hedge trimmer trimmers dreamley trimmer hedge hedges whimsical trim if harne

elephant trunk hedge trimmer Echo hca-2620es-hd long reach hedge trimmer €665.00